NLP Road Map

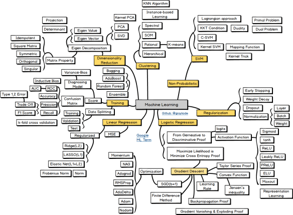
Caution!

  • The relationship among keywords could be interpreted in ambiguous ways since they are represented in the format of a semantic mind-map. Please just focus on KEYWORD in square box, and deem them as the essential parts to learn.- The work of containing a plethora of keywords and knowledge within just an image has been challenging. Thus, please note that this roadmap is one of the suggestions or ideas.- You are eligible for using the material of your own free will including commercial purpose but highly expected to leave a reference (https://github.com/graykode/nlp-roadmap).

Probability and Statistics

Machine Learning

Text Mining

Natural Language Processing

Forward from https://github.com/graykode/nlp-roadmap




Enjoy Reading This Article?

Here are some more articles you might like to read next:

  • Resillience
  • Multi-Head Attention
  • Preference Alignment 101
  • Challenges in Code Generation
  • PREDICTING AND OPTIMIZING LLVM COMPILER PASS ORDER